What to expect when you’re expecting (a merge)
Plus even the SEC doesn't believe their own bullshit
In this issue:
What to expect when you’re expecting (a merge)
Even the SEC doesn’t believe their own bullshit (reader submitted)
Cryptocurrency is a new legal category of property
Slope does a whoopsie-doodle
The opposite of crowd-funding
What to expect when you’re expecting (a merge)
At time of writing the Ethereum network is secured using proof-of-work (PoW), the same energy-intensive technique that secures the Bitcoin network.1 Ethereum’s developers however have been working since 2017 to migrate the network to proof-of-stake (PoS) based security instead.
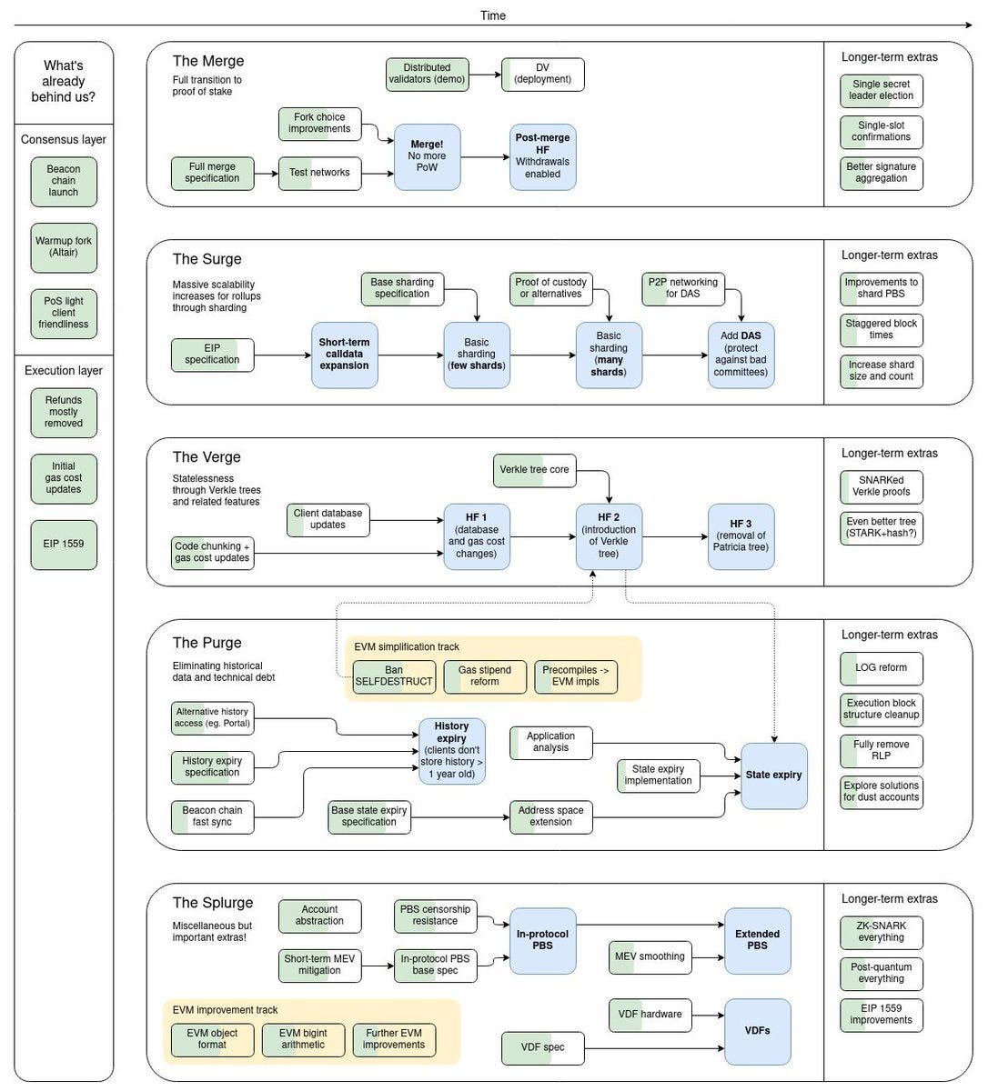
Some ETH is actually already secured by a proof-of-stake subnetwork known as the beacon chain (that came up recently in the post about LIDO). In the coming weeks Ethereum devs plan to recombine the beacon chain with the main chain in an update known as the Merge. The Merge is the first of a series of updates known as (I wish I was kidding) the Merge, the Surge, the Verge, the Purge and the Splurge.2 If that sounds confusing here is a helpful diagram that should make it clear:
If all goes according to plan the Merge will replace the proof-of-work miners currently securing the network with the proof-of-stake validators currently securing the beacon chain. The Merge has already been shipped to the Ropsten testnet and is by all accounts only a few weeks away from being deployed to mainnet. At that point Ethereum will be a fully proof-of-stake (PoS) network.
I’ve written before about why I don’t think proof-of-stake is a good idea, but it’s certainly a popular one among Ethereum holders. One group it is probably a lot less popular with is Ethereum miners. The value of their mining equipment has fallen significantly as the market starts to price in the Merge actually happening. The GPUs miners use to mine Ethereum can’t effectively be used to mine Bitcoin and the networks that they can be used to mine are quite a bit less lucrative.
Updating a cryptocurrency is not like updating an MMORPG or a website. The software that runs Ethereum is on many different computers controlled by many different people. To update the network all of them need to migrate to the new rules. If only some of the network updates and others do not the result is a fork, a bit like a religious schism where two communities with a shared history splinter off into separate directions.3
Famously the Ethereum community forked when the Ethereum (ETH) developer team decided to intervene to recover funds from The DAO exploit. A subset of the community opposed the decision and forked into Ethereum Classic (ETC), a copy of Ethereum where The DAO intervention never took place. ETC is still around to this day, albeit drastically smaller ($37/ETC) and less relevant than ETH.
The Ethereum developers (and most of the Ethereum community) would prefer for everyone to adopt the Merge update and move entirely to ETH2. But since ETH2 effectively fires miners anyway, some have decided to reject the update and instead release their own proof-of-work fork of Ethereum (ETHW or ETH-PoW) that will keep paying them to secure the network. When the fork happens the network will divide into two networks in a kind of digital mitosis. A snapshot of everything on Ethereum at that moment will be copied onto each new network and from that point on their state will start to diverge.
That means everyone who holds ETH before the merge will hold both ETH2 and ETHW after the merge and will be able to use them separately. Those who believe in or support ETH2 might sell ETHW and vice versa. If past forks are any indication the price of both tokens will probably swing around a bit wildly at first while the market assesses the relative value of the two new networks.
The Merge is going to be even messier than past forks though because it isn’t just the native tokens of the network that will go through an asymmetric stock split and a chaotic wave of price discovery: every DeFi application, ERC-20 token and NFT will all be mirrored onto both networks. Almost every token on the network is going to have to explosively rediscover their price at the same time.
Not everything will mirror to both networks. Oracles who relay information about the outside world into DeFi applications can choose which network(s) to support. Some may continue to broadcast to both networks but others will just go mysteriously silent and the DeFi applications that depend on them will fail. Prices will go haywire, some because of abrupt shifts in demand others because market makers and oracles have suddenly stopped working as intended.
Predators will be actively searching for the chance to exploit arbitrage opportunities and loot funds from applications and market makers who are caught off-guard. There will be a fierce battle between ETH2 and ETHW to be seen as the legitimate home of DeFi, which means there will probably also be saboteurs trying to cause problems for the competing network even when it isn’t profitable.


Everyone with a DeFi loan will suddenly have two loans, one with ETH2-collateral and one with ETHW-collateral. As prices whiplash around and oracles fail they may find one or both loans abruptly liquidated in the aftermath. The licenses for NFT collections (especially those with corresponding IP rights) will need to be updated to clarify which fork is the canonical fork for their project, but even after those clarifications price discovery will still be non-trivial.4
The really enormous problem though is stablecoins. Tether’s USDT and Circle’s USDC are the third and fourth largest cryptocurrencies by marketcap and they are deeply entwined in DeFi as collateral, liquidity and treasury assets for almost every project in the ecosystem. Stablecoin tokens will (like everything else) be duplicated onto both networks but the dollars that Tether and Circle have to back those stablecoins won’t double at the Merge. They will have no choice but to choose a network to support redemptions on and to declare the other token invalid.
Paolo Ardoino (CTO of Tether) has already declared that Tether will support ETH2 over ETHW:

That is pretty bad news for the ETHW fork, obviously. USDT is larger than USDC so it seems likely USDC will follow their lead and also treat ETH2 as the main chain. Cloning DeFi but instantly making all the stablecoins worthless is a bit like cloning someone but without the blood. It will be medically interesting to see what happens but it doesn’t bode well for the ecosystem. It may well be fatal.
Superficially it may seem good for ETH2 if the competing fork is killed off but it may actually be better for both networks if ETHW can survive. If Circle and Tether decide which competing forks of Ethereum/DeFi are "real" then in some sense the real consensus mechanism for Ethereum isn’t proof-of-work or proof-of-stake. It’s endorsement-by-stablecoin-issuer.
Rather than being reassured by Tether’s promises to support ETH2 we should be wondering why anyone feels the need for Tether’s reassurances.

Even the SEC doesn’t believe their bullshit
“What's your take on the argument that the SEC has effectively said the only non-security cryptos are Bitcoin and Ethereum, but people just don't like that answer?” — MJ
“I dunno, Knifefight. These coins are securities and understood to be securities in all ways intelligible to me and I believe to most people. It probably sucks to be the cops when everybody is getting rich for free and everybody would blame you if the party ended because you kicked down the right door but at the wrong time. This kind of wait and see what happens opportunistic, terror inducing law enforcement does feel like the anecdote to the forever abuse of the meaning of words while running obvious scams.” — AY
I am actually pretty sympathetic to the idea that almost all cryptocurrencies should be considered securities under U.S. law. Personally I don’t think Bitcoin or 1/1 art NFTs are securities but I think most governance tokens, NFT projects with roadmaps and L1s with influential dev teams probably are. I’m not accusing the SEC of bad faith because I think their definition of a security is overly expansive. I’m accusing them of bad faith because we don’t even know what definition they believe.
If the SEC was confident in their interpretation of the law they wouldn’t be afraid to say it out loud. They could easily publish explicit, written guidance about what is and is not a security. They could take direct action against the tokens they consider securities (or the exchanges that list them) and the debate would be resolved in court instead of lingering on Twitter.

Instead the SEC is using ambiguity to expand their regulatory authority beyond what they think they could actually defend, using unclear boundaries and unpredictable enforcement to bully companies into compliance with unwritten rules. Say what you will about Coinbase (and I have) they’ve always made it clear they view legal clarity and regulatory compliance as a key competitive advantage. They specifically worked with the SEC on their listing review process.
If even the companies that want to stay compliant can’t, it’s because the SEC doesn’t actually want compliance to be possible. That’s acting in bad faith.
Other things happening right now:
The UK Law Commission has just released a 500+ page report on cryptocurrencies. The report is deeply researched and cited. Among other things it proposes that cryptocurrency should be considered a distinct new type of legal property. Loosely, the two existing types of property are things you possess and things you are owed and the new category the authors propose is data over which you have control. One interesting distinction is that both traditional forms of property have a natural jurisdiction — where the object is and where the contract was written, respectively. Digital possession on the other hand does not have a natural jurisdiction.
Slope.finance (the second largest wallet on the Solana network) has apparently been sending their users’ seedphrases in plaintext back to Slope servers. They were recently hacked and ~8000 of their users were utterly wiped out, collectively losing ~$4M worth of assets. Marketing yourself as a self-custody solution and then storing user secrets in plaintext on your servers is breathtakingly irresponsible.
This past week the Nomad bridge was hacked for ~$190M. The most interesting aspect of the hack is that it wasn’t done by a single person. Instead the first person discovered a hack that anyone could copy/paste and replace with their address and it would work equally well. Soon there was a feeding frenzy where a crowd sprinted to loot the entire fund. Decentralization!


Ethereum uses ~1/3 to ~1/4 the energy used to secure Bitcoin.
You may find this gives you an urge to regurgitate. I’m not a doctor, but to me that seems like a healthy response. Not medical advice.
Here is a more thorough explainer of forks if it’s helpful.
By way of example, the v1 punks are an early version of the CryptoPunks that have been disavowed by Larva Labs as unofficial but still trade for ~6 ETH. That’s a lot less than the official CryptoPunks but it’s a lot more than most NFTs.




